隐私政策修改公告
2025.10.17
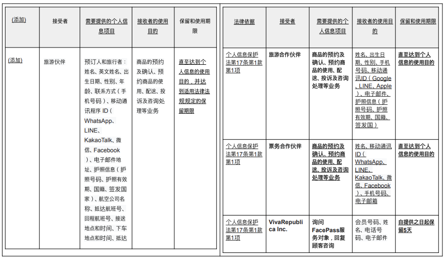
亲爱的用户,您好: 感谢您对interpark Global的爱护, 我们真诚感谢您与 interpark Global 共同创造的特别体验。 为了提供更优质的服务,interpark Global 修订了部分的隐私政策。 <修订前后隐私政策内容> .请注意,存在一些关键性的差异
亲爱的用户,您好: 感谢您对interpark Global的爱护, 我们真诚感谢您与 interpark Global 共同创造的特别体验。 为了提供更优质的服务,interpark Global 修订了部分的隐私政策。 <修订前后隐私政策内容> .请注意,存在一些关键性的差异